当前位置:首页 > 新闻中心 > 医院动态

【省级区域(专科)医疗中心建设动态】霍邱县人民医院成功实施高难度主动脉夹层手术

发布时间:2026-03-11 14:03作者:李亮 戴陆朋 保护视力色:       

近日,霍邱县人民医院血管外科团队在安医大二附院血管外科专家的指导下,成功为一名复杂型主动脉夹层患者实施胸主动脉分支覆膜支架植入术。该例高难度手术的成功开展,不仅标志着霍邱县人民医院在主动脉急危重症救治领域迈上新台阶,也充分彰显了省级区域医疗(专科)中心建设带动下的优质医疗资源下沉实效。

640.jpg

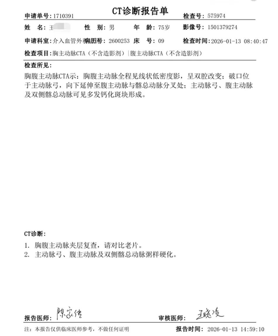
患者王某某因“胸痛4小时”紧急入院,经急诊胸腹主动脉CTA检查,确诊为Stanford B型胸腹主动脉夹层,且夹层病变向上累及左锁骨下动脉开口,解剖结构复杂,手术操作难度极大。

640 (1).jpg

640 (2).jpg

640 (3).jpg

主动脉夹层起病急骤、病死率高,被医学界公认为人体内的“血管炸弹”。为确保患者安全并实现精准修复,霍邱县人民医院血管外科团队迅速启动应急机制,与驻院帮扶的安医大二附院血管外科专家进行会诊,共同研讨手术方案。在孔令尚副主任医师的现场指导下,团队决定采用分体式心脉Cast支架系统,并运用单开窗技术,既实现了对主动脉夹层原发破口的有效隔绝,又精准重建了左锁骨下动脉血流,最大限度地保留了患者上肢及后颅脑的正常血供。手术过程顺利,术后患者生命体征平稳,恢复良好,目前已康复出院。

640 (4).jpg

此次手术的成功实施,是省级区域医疗(专科)中心建设成果的直接体现。通过省级医院专家常态化下沉指导、技术平移与同质化管理,霍邱县人民医院血管外科团队已具备独立开展复杂血管疾病介入治疗的综合能力。该项技术的落地应用,让患者免于长途奔波、减轻经济负担,是落实分级诊疗、推动优质医疗资源下沉的生动实践。

附科室简介

霍邱县人民医院介入血管外科诊疗范围:(微创肿瘤介入、非肿瘤介入、微创血管介入、血管外科)

(一)恶性肿瘤的介入治疗:肺癌、肝癌、肾癌、膀胱癌、前列腺癌、食管癌、贲门癌、胃癌、肠癌、子宫恶性肿瘤、胰腺痛。

(二)外周血管性疾病的介入治疗(包括出血性和缺血性):

1、外周动脉缺血性疾病:锁骨下动脉狭窄或闭锁、肾动脉狭窄、肠系膜上动脉狭窄或夹层腹腔干动脉狭窄或夹层、下肢动脉闭锁、下肢动脉硬化闭塞症、糖尿病足。

2、外周动脉出血性疾病:鼻出血、咯血、胃动脉性出血、肠道动脉性出血、子宫出血、肝脾肾外伤出血、尿血、前置胎盘出血、主动脉夹层、胸腹主动脉瘤。

3、外周静脉疾病,肺动脉栓赛、下肢深静脉血栓形成、门静脉血栓、门脉高压/消化道出血、门脉癌栓、上腔静脉压追综合征、盆腔静脉淤血综合征、透析管、输液港、布加综合征、大隐静脉曲张。

(三)实体良性病变的介入治疗

肝血管瘤、错构瘤、前列腺增生、子宫肌瘤、子宫腺肌症、痘痕妊娠、脾功能亢进、肝肾囊肿、卵巢囊肿、肝囊肿、肝脓肿。

(四)非血管腔道疾病的介入治疗

梗阻性黄疸、气道狭窄、食道狭窄、贲门幽门梗阻、十二指肠狭窄、结直肠狭窄输尿管膀胱/直肠瘘、食管胸膜瘘、肠梗阻。

戴陆朋副本.jpg

戴陆朋  副主任医师 介入血管外科主任 

任安徽省健康服务业协会整合介入健康分会第一届委员常务委员、安徽省外周血管介入诊疗专家委员会委员、安徽省门脉高压多学科诊疗联盟理事、白求恩精神研究会介入医学分会委员、安徽省全科医师协会外科分会常务理事、六安市医学会血管外科分会委员会常务委员等。

2010年毕业于安徽医科大学,于2022年9月在郑州大学第一附属医院放射介入科进修,分别取得“国家卫生健康委能力建设和继续教育中心”颁发的放射介入资质、肿瘤介入及射频消融资质、妇科肿瘤介入资质等。专业特长:包含微创肿瘤介入、非肿瘤介入、微创血管介入、血管外科等。

栾林盛(普外科)副本.jpg

栾林盛  主治医师

本科(学士学位),任白求恩精神研究会介入医学分会委员、六安市医学会血管外科分会委员会委员、六安市医学会放射学分会第一届介入学组成员。专业特长:微创肿瘤介入(如肝癌、肺癌、食管癌)等,非肿瘤(如食管狭窄、难治性肠梗阻、营养管置入)等;外周血管介入(如下肢动脉硬化闭塞、下肢静脉血栓形成、子宫动脉栓塞术、大隐静脉曲张:泡沫硬化剂注射;脾破裂:脾动脉栓塞术等);非血管介入(PTCD、胆囊穿刺引流)等。

徐竟成(普外科)副本.jpg

徐竟成  住院医师

2020 年毕业于陕西中医药大学临床医学专业,大学本科学历,医学学士学位。

专业特长:微创肿瘤介入(如肝癌、肺癌、食管癌)等;非肿瘤(如食管狭窄、难治性肠梗阻、营养管置入)等;外周血管介入(如下肢动脉硬化闭塞、下肢静脉血栓形成等);非血管介入(PTCD、胆囊穿刺引流)等。

高灿(医患办)副本.jpg

高   灿 住院医师

2017年毕业于湖北医药学院临床医学专业,大学本科学历。

专业特长:微创肿瘤介入:(如肝癌、肺癌、食管癌)等;非肿瘤(如食管狭窄、难治性肠梗阻、营养管置入)等;外周血管介入:(如下肢动脉硬化闭塞、下肢静脉血栓形成、下肢静脉曲张等);非血管介入:(PTCD、囊肿穿刺引流)等。